招生合作| 投诉/建议

400-888-4846

全国统一学习专线 8:30-21:00

A-LEVEL精品课程 

上课时段: 详见内容

开班时间: 滚动开班

课程价格: 请咨询

咨询电话: 400-888-4846

预约试听 在线咨询

授课学校: 北京精英博蒂

教学点: 1个

已关注: 642人

QQ咨询:

课程介绍 发布日期:2018-12-30 13:10:39

ALEVEL精品课程

A-LEVEL精品课程,此课程是英国的高中课程,课程采用小班授课模式,按照英国国际高中教材教学,针对阶段进度,制定适合的学习计划,提前做好平时规划、统考备战,以及补考复习

A-LEVEL精品课程

【课程设置】

  课程简介
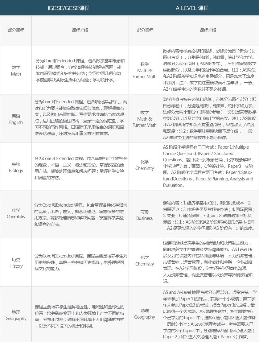
  A-LEVEL:是英国的普通中等教育证书考试高级水平课程。A-Level课程证书被几乎所有英语授课的大学作为招收新生的入学标准。IGCSE/GCSE/A-LEVEL课程体系的教学大纲、课程设置及其考试分别由英国四个主要考试局OCR考试局、AQA考试局、EDEXCEL考试局和CIE考试局等设计并组织,其权威性得到了国际上的广泛认可。英国本土学校一般选择前3个考试局,在中国只有CIE和EDEXCEL两个考试局设立了考试,其中CIE是专门针对国际学生的考试局。一般中国的A-LEVEL学校开设数学、进阶数学(或称高等数学)、物理、化学、商业,以及经济学等课程供学生选择。我们对4个考试局的IG/GCSE/A-LEVEL的主要学科都有丰富的教辅材料。
  GCSE/IGCSE:GCSE则是英国衔接A-LEVEL的一种课程体系,也是目前公认的的衔接高中课程的体系。学完GCSE就结束了义务教育的学习。除英国本土之外的国家将该课程称为IGCSE。
  课程特色
  1.根据不同考试局的考试大纲,挑选合适的教材、教辅资料以及历年真题;
  2.根据所需课程模块和程度,进行3-4人小班分层教学;
  3.助教配合密切,紧盯学生基础巩固和课后复习;
  4.模考与课程相结合,教师针对模考进行点评和查漏补缺。
  课程目标
  1.按照考试局的要求,针对AS和A-Level统考以及IGCSE统考进行冲刺,取得高分;
  2.配合在校A-Level/IGCSE教学,有针对性地进行周末的复习和预习,及时消化;
  3.针对阶段进度,制定适合的学习计划,提前做好平时规划、统考备战,以及补考复习。
  课程安排
  1.分层教学,小班授课(3-4人),每次授课2小时;
  2.每次课后要完成作业及课后任务包,由助教监督完成;
  3.每阶段进行一次模考,并有模考反馈和讲评;
  4.建立学习群,授课教师与学生保持联系,集中反馈答疑。

A-LEVEL精品课程

【课程内容】

  CIE|EDEXCEL|AQA|OCR课程设计

ALEVEL课程


更多培训课程,学习资讯,课程优惠,课程开班,学校地址等学校信息,请进入 北京精英博蒂 了解详情
咨询电话:400-888-4846 你也可以留下你的联系方式,让课程老师跟你详细解答: 在线咨询


上一篇:国际学校入学辅导
下一篇:AP课程辅导
开课校区
关于我们 | 联系我们 | 北京精英博蒂 地址:北京市朝阳区广渠路3号竞园艺术中心 咨询电话:400-888-4846

CopyRight © 2010-2026 订课宝 版权所有. 未经授权,不得转载本站内所有内容。

沪ICP备16037964号-2

招生合作 版权/投诉 注册

网站地图 更新时间:2026-05-21