招生合作| 投诉/建议

400-888-4846

全国统一学习专线 8:30-21:00

AP课程辅导 

上课时段: 详见内容

开班时间: 滚动开班

课程价格: 请咨询

咨询电话: 400-888-4846

预约试听 在线咨询

授课学校: 北京精英博蒂

教学点: 1个

已关注: 408人

QQ咨询:

课程介绍 发布日期:2018-12-30 13:16:07

AP课程辅导

AP课程辅导,此课程是美国大学的预修课程,适用于想要读国际高中的学员,采用2-4人小班分层教学, 针对学生的学习情况和能力进行分班教学,按照AP各学科课程大纲的要求,进行合理的课程设计

AP课程辅导

【课程设置】

  课程简介
  AP是Advanced Placement的缩写,即是美国大学预修课程,是美国大学理事会(College Board)提供的在高中授课的大学课程。美国高中生可以选修这些课程,完成课业后参加AP考试,取得一定的成绩后可以获得大学学分。针对中国学生的情况,我们主要推荐微积分、物理、化学、历史(世界历史&美国历史)、心理学和经济(宏观&微观)六门AP课程。
  课程特色
  1.在教材使用方面,根据美国College Board的考试大纲,挑选合适的教材,配合历年真题;
  2.根据学生的学习情况和能力进行分班教学,无论有基础还是零基础的学生都同样适用;
  3、2-4人小班分层教学;
  4.助教配合密切,紧盯学生基础巩固和课后复习;
  5.模考与课程相结合,并且有教师进行模考点评,针对学生弱点逐个击破。
  课程目标
  1.根据各国际学校学生的特点推荐适合的AP课程;
  2.按照AP各学科课程大纲的要求,进行合理的课程设计;
  3.从广泛的优秀教材中挑选最适合学生程度的教材进行有的放矢的讲解,让学生吃透知识点;
  4.通过各学科教师的讲解,配合真题集,帮助学生顺利通过AP考试。
  课程安排
  1.分层教学,小班授课(2-4人),每次授课2小时;
  2.每次课后要完成作业以及课后任务包,由助教监督完成;
  3.授课教师与学生每月一次微信或网络集中答疑。

AP课程辅导

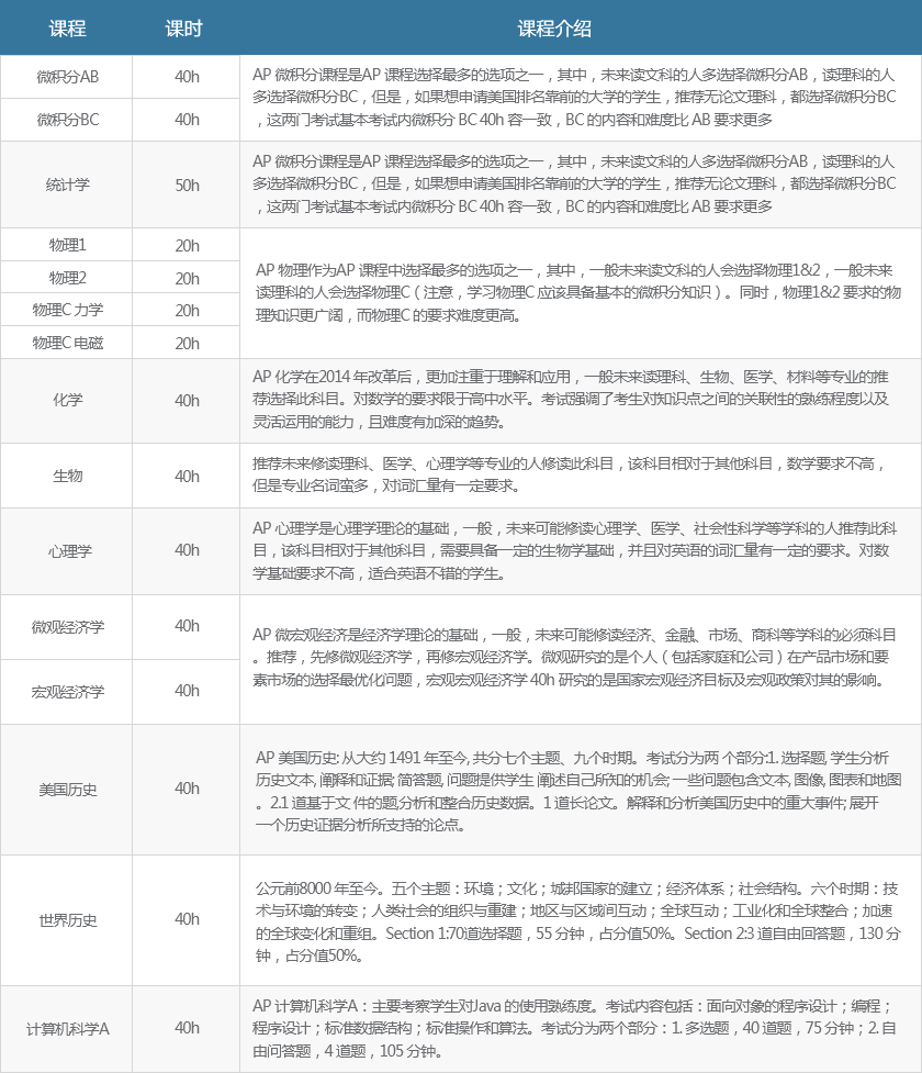
【课程内容】

  AP课程设计

AP辅导课程


更多培训课程,学习资讯,课程优惠,课程开班,学校地址等学校信息,请进入 北京精英博蒂 了解详情
咨询电话:400-888-4846 你也可以留下你的联系方式,让课程老师跟你详细解答: 在线咨询


上一篇:A-LEVEL精品课程
下一篇:IBDP课程辅导
开课校区
关于我们 | 联系我们 | 北京精英博蒂 地址:北京市朝阳区广渠路3号竞园艺术中心 咨询电话:400-888-4846

CopyRight © 2010-2026 订课宝 版权所有. 未经授权,不得转载本站内所有内容。

沪ICP备16037964号-2

招生合作 版权/投诉 注册

网站地图 更新时间:2026-05-21